Myelofibrosis is a group of diseases characterized by increased proliferation of bone marrow fibrous connective tissue and a decrease in hematopoietic cells, leading to impaired bone marrow hematopoietic function. Myelofibrosis includes primary myelofibrosis(PMF), myelofibrosis secondary to polycythemia vera(post-PV MF), and myelofibrosis secondary to essential thrombocythemia(post-ET MF). Studies suggest that certain genes may be responsible for driving the development of myelofibrosis and causing adverse prognosis.
By conducting RNA-Seq analysis, we investigated the differentially expressed genes and their impact on prognosis in primary myelofibrosis and secondary myelofibrosis. Furthermore, we analyzed the potential mechanisms driving the progression of fibrosis. Additionally, we performed a comparative analysis of the clinical features among various types of myelofibrosis.
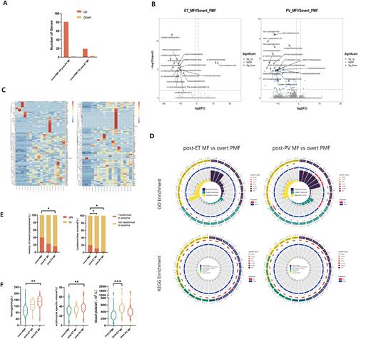
In this study, we performed transcriptome sequencing to analyze gene expression differences in 14 overt-PMF samples, 5 post-ET MF samples, and 3 post-PV MF samples.Functional and pathway analyses were conducted on these differentially expressed genes, and cluster heatmaps were used to visualize their expression patterns.Simultaneously, we performed a comparative analysis of clinical characteristics among 370 overt-PMF patients, 96 post-ET MF patients, and 52 post-PV MF patients.The study revealed that compared to post-PV MF, overt-PMF showed 81 upregulated and 2 downregulated differentially expressed genes, while compared to post-ET MF, overt-PMF displayed 19 upregulated and 3 downregulated differentially expressed genes (Figure a) (Figure b). Based on the similarity of gene expression profiles among the samples, a clustering analysis was performed (Figure c).The results demonstrated that in overt-PMF, the FBLN1 gene was significantly upregulated compared to post-PV MF and was enriched in pathways related to extracellular matrix formation and cell adhesion among the differentially expressed genes (Figure d). Additionally, the HS3ST4 gene was significantly upregulated in overt-PMF compared to post-ET MF and was enriched in pathways related to interleukin-8 generation and regulation of cytokine production involved in inflammatory responses.In the analysis of clinical characteristics among different types of myelofibrosis patients, it was observed that overt-PMF was more prone to transform into acute leukemia compared to post-PV MF, had a higher tendency to develop transfusion dependency (Figure e), and exhibited lower hemoglobin levels and hematocrit at the time of diagnosis (Figure f). Moreover, compared to post-ET MF, overt-PMF had a higher likelihood of transforming into acute leukemia and lower platelet counts at the time of diagnosis.
The research findings indicate that the expressions of FBLN1 and HS3ST4 genes are significantly upregulated in overt-PMF, and patients with overt-PMF have a worse prognosis compared to those with post-PV MF and post-ET MF. Previous studies have shown that FBLN1 is involved in extracellular matrix assembly, promoting the formation and stabilization of collagen fibers. It can also interact with integrin receptors and other cell adhesion molecules, participating in cell-extracellular matrix signaling processes. On the other hand, HS3ST4 is involved in processes such as cell adhesion, cell migration, and cell signaling. Based on these findings, it is speculated that the upregulation of FBLN1 and HS3ST4 gene expressions may potentially drive the progression of fibrosis and lead to an adverse prognosis in patients with myelofibrosis.
Acknowledgement: This research was funded by the Key R&D Program of Zhejiang, No. 2022C03137; Public Technology Application Research Program of Zhejiang, China, No. LGF21H080003; Zhejiang Medical Association Clinical Medical Research special fund project, No. 2022ZYC-D09.
Correspondence to: Dr Jian Huang, Department of Hematology, The First Affiliated Hospital of Zhejiang University School of Medicine. No. 79 Qingchun Road. Hangzhou, Zhejiang, PR China. househuang@zju.edu.cn
Disclosures
No relevant conflicts of interest to declare.

This feature is available to Subscribers Only
Sign In or Create an Account Close Modal